|
Embedded Artistry Framework
Embedded Systems C++ Framework
|

Classes | |
| union | __infinity_un |
| union | __nan_un |
Macros | |
| #define | OPENLIBM_MATH_H |
| #define | OLM_LONG_DOUBLE |
| #define | __pure2 |
| #define | OLM_DLLEXPORT __attribute__ ((visibility("default"))) |
| #define | __MATH_BUILTIN_CONSTANTS |
| #define | __MATH_BUILTIN_RELOPS |
| #define | __ISO_C_VISIBLE 1999 |
| #define | HUGE_VAL __builtin_huge_val() |
| #define | FP_ILOGB0 (-INT_MAX) |
| #define | FP_ILOGBNAN INT_MAX |
| #define | HUGE_VALF __builtin_huge_valf() |
| #define | HUGE_VALL __builtin_huge_vall() |
| #define | INFINITY __builtin_inff() |
| #define | NAN __builtin_nanf("") |
| #define | MATH_ERRNO 1 |
| #define | MATH_ERREXCEPT 2 |
| #define | math_errhandling MATH_ERREXCEPT |
| #define | FP_FAST_FMAF 1 |
| #define | FP_INFINITE 0x01 |
| #define | FP_NAN 0x02 |
| #define | FP_NORMAL 0x04 |
| #define | FP_SUBNORMAL 0x08 |
| #define | FP_ZERO 0x10 |
| #define | fpclassify(x) |
| #define | isfinite(x) |
| #define | isinf(x) |
| #define | isnan(x) |
| #define | isnormal(x) |
| #define | isgreater(x, y) __builtin_isgreater((x), (y)) |
| #define | isgreaterequal(x, y) __builtin_isgreaterequal((x), (y)) |
| #define | isless(x, y) __builtin_isless((x), (y)) |
| #define | islessequal(x, y) __builtin_islessequal((x), (y)) |
| #define | islessgreater(x, y) __builtin_islessgreater((x), (y)) |
| #define | isunordered(x, y) __builtin_isunordered((x), (y)) |
| #define | signbit(x) |
Functions | |
| int | isopenlibm (void) |
| OLM_DLLEXPORT int | __fpclassifyd (double) __pure2 |
| OLM_DLLEXPORT int | __fpclassifyf (float) __pure2 |
| OLM_DLLEXPORT int | __fpclassifyl (long double) __pure2 |
| OLM_DLLEXPORT int | __isfinitef (float) __pure2 |
| OLM_DLLEXPORT int | __isfinite (double) __pure2 |
| OLM_DLLEXPORT int | __isfinitel (long double) __pure2 |
| OLM_DLLEXPORT int | __isinff (float) __pure2 |
| OLM_DLLEXPORT int | __isinfl (long double) __pure2 |
| OLM_DLLEXPORT int | __isnanf (float) __pure2 |
| OLM_DLLEXPORT int | __isnanl (long double) __pure2 |
| OLM_DLLEXPORT int | __isnormalf (float) __pure2 |
| OLM_DLLEXPORT int | __isnormal (double) __pure2 |
| OLM_DLLEXPORT int | __isnormall (long double) __pure2 |
| OLM_DLLEXPORT int | __signbit (double) __pure2 |
| OLM_DLLEXPORT int | __signbitf (float) __pure2 |
| OLM_DLLEXPORT int | __signbitl (long double) __pure2 |
| OLM_DLLEXPORT double | acos (double) |
| OLM_DLLEXPORT double | asin (double) |
| OLM_DLLEXPORT double | atan (double) |
| OLM_DLLEXPORT double | atan2 (double, double) |
| OLM_DLLEXPORT double | cos (double) |
| OLM_DLLEXPORT double | sin (double) |
| OLM_DLLEXPORT double | tan (double) |
| OLM_DLLEXPORT double | cosh (double) |
| OLM_DLLEXPORT double | sinh (double) |
| OLM_DLLEXPORT double | tanh (double) |
| OLM_DLLEXPORT double | exp (double) |
| OLM_DLLEXPORT double | frexp (double, int *) |
| OLM_DLLEXPORT double | ldexp (double, int) |
| OLM_DLLEXPORT double | log (double) |
| OLM_DLLEXPORT double | log10 (double) |
| OLM_DLLEXPORT double | modf (double, double *) |
| OLM_DLLEXPORT double | pow (double, double) |
| OLM_DLLEXPORT double | sqrt (double) |
| OLM_DLLEXPORT double | ceil (double) |
| OLM_DLLEXPORT double | fabs (double) __pure2 |
| OLM_DLLEXPORT double | floor (double) |
| OLM_DLLEXPORT double | fmod (double, double) |
| OLM_DLLEXPORT double | acosh (double) |
| OLM_DLLEXPORT double | asinh (double) |
| OLM_DLLEXPORT double | atanh (double) |
| OLM_DLLEXPORT double | cbrt (double) |
| OLM_DLLEXPORT double | erf (double) |
| OLM_DLLEXPORT double | erfc (double) |
| OLM_DLLEXPORT double | exp2 (double) |
| OLM_DLLEXPORT double | expm1 (double) |
| OLM_DLLEXPORT double | fma (double, double, double) |
| OLM_DLLEXPORT double | hypot (double, double) |
| OLM_DLLEXPORT int | ilogb (double) __pure2 |
| OLM_DLLEXPORT int() | isinf (double) __pure2 |
| OLM_DLLEXPORT int() | isnan (double) __pure2 |
| OLM_DLLEXPORT double | lgamma (double) |
| OLM_DLLEXPORT long long | llrint (double) |
| OLM_DLLEXPORT long long | llround (double) |
| OLM_DLLEXPORT double | log1p (double) |
| OLM_DLLEXPORT double | log2 (double) |
| OLM_DLLEXPORT double | logb (double) |
| OLM_DLLEXPORT long | lrint (double) |
| OLM_DLLEXPORT long | lround (double) |
| OLM_DLLEXPORT double | nan (const char *) __pure2 |
| OLM_DLLEXPORT double | nextafter (double, double) |
| OLM_DLLEXPORT double | remainder (double, double) |
| OLM_DLLEXPORT double | remquo (double, double, int *) |
| OLM_DLLEXPORT double | rint (double) |
| OLM_DLLEXPORT double | copysign (double, double) __pure2 |
| OLM_DLLEXPORT double | fdim (double, double) |
| OLM_DLLEXPORT double | fmax (double, double) __pure2 |
| OLM_DLLEXPORT double | fmin (double, double) __pure2 |
| OLM_DLLEXPORT double | nearbyint (double) |
| OLM_DLLEXPORT double | round (double) |
| OLM_DLLEXPORT double | scalbln (double, long) |
| OLM_DLLEXPORT double | scalbn (double, int) |
| OLM_DLLEXPORT double | tgamma (double) |
| OLM_DLLEXPORT double | trunc (double) |
| OLM_DLLEXPORT float | acosf (float) |
| OLM_DLLEXPORT float | asinf (float) |
| OLM_DLLEXPORT float | atanf (float) |
| OLM_DLLEXPORT float | atan2f (float, float) |
| OLM_DLLEXPORT float | cosf (float) |
| OLM_DLLEXPORT float | sinf (float) |
| OLM_DLLEXPORT float | tanf (float) |
| OLM_DLLEXPORT float | coshf (float) |
| OLM_DLLEXPORT float | sinhf (float) |
| OLM_DLLEXPORT float | tanhf (float) |
| OLM_DLLEXPORT float | exp2f (float) |
| OLM_DLLEXPORT float | expf (float) |
| OLM_DLLEXPORT float | expm1f (float) |
| OLM_DLLEXPORT float | frexpf (float, int *) |
| OLM_DLLEXPORT int | ilogbf (float) __pure2 |
| OLM_DLLEXPORT float | ldexpf (float, int) |
| OLM_DLLEXPORT float | log10f (float) |
| OLM_DLLEXPORT float | log1pf (float) |
| OLM_DLLEXPORT float | log2f (float) |
| OLM_DLLEXPORT float | logf (float) |
| OLM_DLLEXPORT float | modff (float, float *) |
| OLM_DLLEXPORT float | powf (float, float) |
| OLM_DLLEXPORT float | sqrtf (float) |
| OLM_DLLEXPORT float | ceilf (float) |
| OLM_DLLEXPORT float | fabsf (float) __pure2 |
| OLM_DLLEXPORT float | floorf (float) |
| OLM_DLLEXPORT float | fmodf (float, float) |
| OLM_DLLEXPORT float | roundf (float) |
| OLM_DLLEXPORT float | erff (float) |
| OLM_DLLEXPORT float | erfcf (float) |
| OLM_DLLEXPORT float | hypotf (float, float) |
| OLM_DLLEXPORT float | lgammaf (float) |
| OLM_DLLEXPORT float | tgammaf (float) |
| OLM_DLLEXPORT float | acoshf (float) |
| OLM_DLLEXPORT float | asinhf (float) |
| OLM_DLLEXPORT float | atanhf (float) |
| OLM_DLLEXPORT float | cbrtf (float) |
| OLM_DLLEXPORT float | logbf (float) |
| OLM_DLLEXPORT float | copysignf (float, float) __pure2 |
| OLM_DLLEXPORT long long | llrintf (float) |
| OLM_DLLEXPORT long long | llroundf (float) |
| OLM_DLLEXPORT long | lrintf (float) |
| OLM_DLLEXPORT long | lroundf (float) |
| OLM_DLLEXPORT float | nanf (const char *) __pure2 |
| OLM_DLLEXPORT float | nearbyintf (float) |
| OLM_DLLEXPORT float | nextafterf (float, float) |
| OLM_DLLEXPORT float | remainderf (float, float) |
| OLM_DLLEXPORT float | remquof (float, float, int *) |
| OLM_DLLEXPORT float | rintf (float) |
| OLM_DLLEXPORT float | scalblnf (float, long) |
| OLM_DLLEXPORT float | scalbnf (float, int) |
| OLM_DLLEXPORT float | truncf (float) |
| OLM_DLLEXPORT float | fdimf (float, float) |
| OLM_DLLEXPORT float | fmaf (float, float, float) |
| OLM_DLLEXPORT float | fmaxf (float, float) __pure2 |
| OLM_DLLEXPORT float | fminf (float, float) __pure2 |
| OLM_DLLEXPORT long double | acoshl (long double) |
| OLM_DLLEXPORT long double | acosl (long double) |
| OLM_DLLEXPORT long double | asinhl (long double) |
| OLM_DLLEXPORT long double | asinl (long double) |
| OLM_DLLEXPORT long double | atan2l (long double, long double) |
| OLM_DLLEXPORT long double | atanhl (long double) |
| OLM_DLLEXPORT long double | atanl (long double) |
| OLM_DLLEXPORT long double | cbrtl (long double) |
| OLM_DLLEXPORT long double | ceill (long double) |
| OLM_DLLEXPORT long double | copysignl (long double, long double) __pure2 |
| OLM_DLLEXPORT long double | coshl (long double) |
| OLM_DLLEXPORT long double | cosl (long double) |
| OLM_DLLEXPORT long double | erfcl (long double) |
| OLM_DLLEXPORT long double | erfl (long double) |
| OLM_DLLEXPORT long double | exp2l (long double) |
| OLM_DLLEXPORT long double | expl (long double) |
| OLM_DLLEXPORT long double | expm1l (long double) |
| OLM_DLLEXPORT long double | fabsl (long double) __pure2 |
| OLM_DLLEXPORT long double | fdiml (long double, long double) |
| OLM_DLLEXPORT long double | floorl (long double) |
| OLM_DLLEXPORT long double | fmal (long double, long double, long double) |
| OLM_DLLEXPORT long double | fmaxl (long double, long double) __pure2 |
| OLM_DLLEXPORT long double | fminl (long double, long double) __pure2 |
| OLM_DLLEXPORT long double | fmodl (long double, long double) |
| OLM_DLLEXPORT long double | frexpl (long double value, int *) |
| OLM_DLLEXPORT long double | hypotl (long double, long double) |
| OLM_DLLEXPORT int | ilogbl (long double) __pure2 |
| OLM_DLLEXPORT long double | ldexpl (long double, int) |
| OLM_DLLEXPORT long double | lgammal (long double) |
| OLM_DLLEXPORT long long | llrintl (long double) |
| OLM_DLLEXPORT long long | llroundl (long double) |
| OLM_DLLEXPORT long double | log10l (long double) |
| OLM_DLLEXPORT long double | log1pl (long double) |
| OLM_DLLEXPORT long double | log2l (long double) |
| OLM_DLLEXPORT long double | logbl (long double) |
| OLM_DLLEXPORT long double | logl (long double) |
| OLM_DLLEXPORT long | lrintl (long double) |
| OLM_DLLEXPORT long | lroundl (long double) |
| OLM_DLLEXPORT long double | modfl (long double, long double *) |
| OLM_DLLEXPORT long double | nanl (const char *) __pure2 |
| OLM_DLLEXPORT long double | nearbyintl (long double) |
| OLM_DLLEXPORT long double | nextafterl (long double, long double) |
| OLM_DLLEXPORT double | nexttoward (double, long double) |
| OLM_DLLEXPORT float | nexttowardf (float, long double) |
| OLM_DLLEXPORT long double | nexttowardl (long double, long double) |
| OLM_DLLEXPORT long double | powl (long double, long double) |
| OLM_DLLEXPORT long double | remainderl (long double, long double) |
| OLM_DLLEXPORT long double | remquol (long double, long double, int *) |
| OLM_DLLEXPORT long double | rintl (long double) |
| OLM_DLLEXPORT long double | roundl (long double) |
| OLM_DLLEXPORT long double | scalblnl (long double, long) |
| OLM_DLLEXPORT long double | scalbnl (long double, int) |
| OLM_DLLEXPORT long double | sinhl (long double) |
| OLM_DLLEXPORT long double | sinl (long double) |
| OLM_DLLEXPORT long double | sqrtl (long double) |
| OLM_DLLEXPORT long double | tanhl (long double) |
| OLM_DLLEXPORT long double | tanl (long double) |
| OLM_DLLEXPORT long double | tgammal (long double) |
| OLM_DLLEXPORT long double | truncl (long double) |
Variables | |
| const union __infinity_un | __infinity |
| const union __nan_un | __nan |
| #define __ISO_C_VISIBLE 1999 |
| #define __MATH_BUILTIN_CONSTANTS |
| #define __MATH_BUILTIN_RELOPS |
| #define __pure2 |
| #define FP_FAST_FMAF 1 |
| #define FP_ILOGB0 (-INT_MAX) |
| #define FP_ILOGBNAN INT_MAX |
| #define FP_INFINITE 0x01 |
| #define FP_NAN 0x02 |
| #define FP_NORMAL 0x04 |
| #define FP_SUBNORMAL 0x08 |
| #define FP_ZERO 0x10 |
| #define fpclassify | ( | x | ) |
| #define HUGE_VAL __builtin_huge_val() |
| #define HUGE_VALF __builtin_huge_valf() |
| #define HUGE_VALL __builtin_huge_vall() |
| #define INFINITY __builtin_inff() |
| #define isfinite | ( | x | ) |
| #define isgreater | ( | x, | |
| y | |||
| ) | __builtin_isgreater((x), (y)) |
| #define isgreaterequal | ( | x, | |
| y | |||
| ) | __builtin_isgreaterequal((x), (y)) |
| #define isinf | ( | x | ) |
| #define isless | ( | x, | |
| y | |||
| ) | __builtin_isless((x), (y)) |
| #define islessequal | ( | x, | |
| y | |||
| ) | __builtin_islessequal((x), (y)) |
| #define islessgreater | ( | x, | |
| y | |||
| ) | __builtin_islessgreater((x), (y)) |
| #define isnan | ( | x | ) |
| #define isnormal | ( | x | ) |
| #define isunordered | ( | x, | |
| y | |||
| ) | __builtin_isunordered((x), (y)) |
| #define MATH_ERREXCEPT 2 |
| #define math_errhandling MATH_ERREXCEPT |
| #define MATH_ERRNO 1 |
| #define NAN __builtin_nanf("") |
| #define OLM_DLLEXPORT __attribute__ ((visibility("default"))) |
| #define OLM_LONG_DOUBLE |
| #define OPENLIBM_MATH_H |
| #define signbit | ( | x | ) |
| OLM_DLLEXPORT int __fpclassifyd | ( | double | ) |
References IEEEd2bits::d, FP_INFINITE, FP_NAN, FP_NORMAL, FP_SUBNORMAL, FP_ZERO, and u.
| OLM_DLLEXPORT int __fpclassifyf | ( | float | ) |
References IEEEf2bits::f, FP_INFINITE, FP_NAN, FP_NORMAL, FP_SUBNORMAL, FP_ZERO, and u.
| OLM_DLLEXPORT int __fpclassifyl | ( | long double | ) |
| OLM_DLLEXPORT int __isfinite | ( | double | ) |
References IEEEd2bits::d, and u.
| OLM_DLLEXPORT int __isfinitef | ( | float | ) |
References IEEEf2bits::f, and u.
| OLM_DLLEXPORT int __isfinitel | ( | long double | ) |
| OLM_DLLEXPORT int __isinff | ( | float | ) |
References IEEEf2bits::f, and u.
| OLM_DLLEXPORT int __isinfl | ( | long double | ) |
| OLM_DLLEXPORT int __isnanf | ( | float | ) |
References IEEEf2bits::f, and u.
| OLM_DLLEXPORT int __isnanl | ( | long double | ) |
| OLM_DLLEXPORT int __isnormal | ( | double | ) |
References IEEEd2bits::d, and u.
| OLM_DLLEXPORT int __isnormalf | ( | float | ) |
References IEEEf2bits::f, and u.
| OLM_DLLEXPORT int __isnormall | ( | long double | ) |
| OLM_DLLEXPORT int __signbit | ( | double | ) |
References IEEEd2bits::d, and u.
| OLM_DLLEXPORT int __signbitf | ( | float | ) |
References IEEEf2bits::f, and u.
| OLM_DLLEXPORT int __signbitl | ( | long double | ) |
| OLM_DLLEXPORT double acos | ( | double | ) |
Referenced by acos_test(), and main().
| OLM_DLLEXPORT float acosf | ( | float | ) |
| OLM_DLLEXPORT double acosh | ( | double | ) |
Referenced by acosh_test().
| OLM_DLLEXPORT float acoshf | ( | float | ) |
| OLM_DLLEXPORT long double acoshl | ( | long double | ) |
References GET_LDOUBLE_WORDS, GET_LDOUBLE_WORDS64, ln2, log1pl(), logl(), one, sqrtl(), and t.
| OLM_DLLEXPORT long double acosl | ( | long double | ) |
| OLM_DLLEXPORT double asin | ( | double | ) |
Referenced by asin_test(), casin(), and main().
| OLM_DLLEXPORT float asinf | ( | float | ) |
Referenced by casinf().
| OLM_DLLEXPORT double asinh | ( | double | ) |
References __ieee754_log(), __ieee754_sqrt(), fabs(), GET_HIGH_WORD, huge, ln2, log1p(), one, t, and w.
Referenced by asinh_test().

| OLM_DLLEXPORT float asinhf | ( | float | ) |
References __ieee754_logf(), __ieee754_sqrtf(), fabsf(), GET_FLOAT_WORD, huge, ln2, log1pf(), one, t, and w.
| OLM_DLLEXPORT long double asinhl | ( | long double | ) |
| OLM_DLLEXPORT long double asinl | ( | long double | ) |
| OLM_DLLEXPORT double atan | ( | double | ) |
References aT, atanhi, atanlo, fabs(), GET_HIGH_WORD, GET_LOW_WORD, huge, low, one, s1, s2, w, and z.
Referenced by __ieee754_atan2(), atan_test(), and main().

| OLM_DLLEXPORT double atan2 | ( | double | , |
| double | |||
| ) |
Referenced by atan2_test(), carg(), catan(), clog(), and main().
| OLM_DLLEXPORT float atan2f | ( | float | , |
| float | |||
| ) |
| OLM_DLLEXPORT long double atan2l | ( | long double | , |
| long double | |||
| ) |
References atanl(), BIAS, IEEEl2bits::bits, IEEEl2bits::e, fabsl(), k, LDBL_MANT_DIG, LDBL_MAX_EXP, LDBL_NBIT, pi, pi_lo, pio2_hi, pio2_lo, tiny, IEEEl2bits::xbits, z, and zero.
Referenced by cargl(), catanl(), and clogl().

| OLM_DLLEXPORT float atanf | ( | float | ) |
| OLM_DLLEXPORT double atanh | ( | double | ) |
Referenced by atanh_test().
| OLM_DLLEXPORT float atanhf | ( | float | ) |
| OLM_DLLEXPORT long double atanhl | ( | long double | ) |
References GET_LDOUBLE_WORDS, huge, log1pl(), one, SET_LDOUBLE_EXP, t, u, and zero.
| OLM_DLLEXPORT long double atanl | ( | long double | ) |
| OLM_DLLEXPORT double cbrt | ( | double | ) |
References B1, B2, IEEEl2bits::bits, EXTRACT_WORDS, GET_HIGH_WORD, high, INSERT_WORDS, low, P0, P1, P2, P3, P4, r, s, SET_HIGH_WORD, t, u, and w.
Referenced by cbrt_test().

| OLM_DLLEXPORT float cbrtf | ( | float | ) |
References B1, B2, GET_FLOAT_WORD, high, r, SET_FLOAT_WORD, T, and t.
| OLM_DLLEXPORT long double cbrtl | ( | long double | ) |
References B1, BIAS, IEEEl2bits::e, FP_PE, fpgetprec(), fpsetprec(), GET_FLOAT_WORD, k, LDBL_MAX_EXP, r, s, SET_FLOAT_WORD, t, u, vd, w, and IEEEl2bits::xbits.
| OLM_DLLEXPORT double ceil | ( | double | ) |
References EXTRACT_WORDS, huge, and INSERT_WORDS.
Referenced by ceil_test(), and neg_gam().

| OLM_DLLEXPORT float ceilf | ( | float | ) |
References GET_FLOAT_WORD, huge, and SET_FLOAT_WORD.
| OLM_DLLEXPORT long double ceill | ( | long double | ) |
References IEEEl2bits::e, GET_LDOUBLE_WORDS, GET_LDOUBLE_WORDS64, huge, INC_MANH, LDBL_MANT_DIG, LDBL_MAX_EXP, MANH_SIZE, SET_LDOUBLE_WORDS, SET_LDOUBLE_WORDS64, and u.
| OLM_DLLEXPORT double copysign | ( | double | , |
| double | |||
| ) |
References GET_HIGH_WORD, and SET_HIGH_WORD.
Referenced by __exp__D(), ccosh(), copysign_test(), cproj(), csinh(), csqrt(), ctanh(), fma(), initialize(), scalbn(), and scalbnl().

| OLM_DLLEXPORT float copysignf | ( | float | , |
| float | |||
| ) |
References GET_FLOAT_WORD, and SET_FLOAT_WORD.
Referenced by ccoshf(), cprojf(), csinhf(), csqrtf(), ctanhf(), and scalbnf().

| OLM_DLLEXPORT long double copysignl | ( | long double | , |
| long double | |||
| ) |
References IEEEl2bits::bits, and IEEEl2bits::e.
Referenced by cprojl(), csqrtl(), fmal(), and scalbnl().

| OLM_DLLEXPORT double cos | ( | double | ) |
References __ieee754_rem_pio2(), __kernel_cos(), __kernel_sin(), GET_HIGH_WORD, n, and z.
Referenced by __ieee754_j0(), __ieee754_j1(), __ieee754_jn(), __ieee754_y0(), __ieee754_y1(), __ieee754_yn(), __ldexp_cexp(), ccos(), ccosh(), cexp(), cos_test(), cpow(), csin(), csinh(), ctan(), ctanh(), main(), and neg_gam().

| OLM_DLLEXPORT float cosf | ( | float | ) |
References __ieee754_rem_pio2f(), __kernel_cosdf(), __kernel_sindf(), c1pio2, c2pio2, c3pio2, c4pio2, GET_FLOAT_WORD, and n.
Referenced by __ieee754_j0f(), __ieee754_j1f(), __ieee754_y0f(), __ieee754_y1f(), __ldexp_cexpf(), ccosf(), ccoshf(), cexpf(), cpowf(), csinf(), csinhf(), ctanf(), and ctanhf().

| OLM_DLLEXPORT double cosh | ( | double | ) |
| OLM_DLLEXPORT float coshf | ( | float | ) |
| OLM_DLLEXPORT long double coshl | ( | long double | ) |
| OLM_DLLEXPORT long double cosl | ( | long double | ) |
References __ieee754_rem_pio2l(), __kernel_cosl(), __kernel_sinl(), and z.
Referenced by ccoshl(), ccosl(), cexpl(), cpowl(), csinhl(), csinl(), ctanhl(), ctanl(), sin_pi(), and sincosl().

| OLM_DLLEXPORT double erf | ( | double | ) |
References __ieee754_exp(), efx, efx8, erx, fabs(), GET_HIGH_WORD, one, P, pa0, pa1, pa2, pa3, pa4, pa5, pa6, pp0, pp1, pp2, pp3, pp4, Q, qa1, qa2, qa3, qa4, qa5, qa6, qq1, qq2, qq3, qq4, qq5, r, R, ra0, ra1, ra2, ra3, ra4, ra5, ra6, ra7, rb0, rb1, rb2, rb3, rb4, rb5, rb6, s, S, sa1, sa2, sa3, sa4, sa5, sa6, sa7, sa8, sb1, sb2, sb3, sb4, sb5, sb6, sb7, SET_LOW_WORD, tiny, and z.
Referenced by erf_test().

| OLM_DLLEXPORT double erfc | ( | double | ) |
References __ieee754_exp(), erx, fabs(), GET_HIGH_WORD, half, one, P, pa0, pa1, pa2, pa3, pa4, pa5, pa6, pp0, pp1, pp2, pp3, pp4, Q, qa1, qa2, qa3, qa4, qa5, qa6, qq1, qq2, qq3, qq4, qq5, r, R, ra0, ra1, ra2, ra3, ra4, ra5, ra6, ra7, rb0, rb1, rb2, rb3, rb4, rb5, rb6, s, S, sa1, sa2, sa3, sa4, sa5, sa6, sa7, sa8, sb1, sb2, sb3, sb4, sb5, sb6, sb7, SET_LOW_WORD, tiny, two, and z.
Referenced by erfc_test().

| OLM_DLLEXPORT float erfcf | ( | float | ) |
| OLM_DLLEXPORT long double erfcl | ( | long double | ) |
References C13a, C13b, C14a, C14b, C15a, C15b, C16a, C16b, C17a, C17b, C18a, C18b, C19a, C19b, C20a, C20b, deval(), erfl(), erx, expl(), fabsl(), GET_LDOUBLE_WORDS, half, neval(), NRDr1, NRDr13, NRDr14, NRDr15, NRDr16, NRDr17, NRDr18, NRDr19, NRDr2, NRDr20, NRDr3, NRDr4, NRDr5, NRDr6, NRDr7, NRDr8, NRNr1, NRNr13, NRNr14, NRNr15, NRNr16, NRNr17, NRNr18, NRNr19, NRNr2, NRNr20, NRNr3, NRNr4, NRNr5, NRNr6, NRNr7, NRNr8, one, p, P, pa, pp, Q, qa, qq, r, R, ra, rb, rc, RDr1, RDr13, RDr14, RDr15, RDr16, RDr17, RDr18, RDr19, RDr2, RDr20, RDr3, RDr4, RDr5, RDr6, RDr7, RDr8, RNr1, RNr13, RNr14, RNr15, RNr16, RNr17, RNr18, RNr19, RNr2, RNr20, RNr3, RNr4, RNr5, RNr6, RNr7, RNr8, s, S, sa, sb, sc, SET_LDOUBLE_WORDS, tiny, two, u, and z.
Referenced by erfl().

| OLM_DLLEXPORT float erff | ( | float | ) |
| OLM_DLLEXPORT long double erfl | ( | long double | ) |
References a, deval(), efx, efx8, erf_const, erfcl(), erx, expl(), fabsl(), GET_LDOUBLE_WORDS, neval(), NTD1, NTD2, NTN1, NTN2, one, P, pa, pp, Q, qa, qq, r, R, ra, rb, s, S, sa, sb, SET_LDOUBLE_WORDS, TD1, TD2, tiny, TN1, TN2, u, and z.
Referenced by erfcl().

| OLM_DLLEXPORT double exp | ( | double | ) |
Referenced by __frexp_exp(), _cchsh(), cchsh(), ccosh(), cexp(), cpow(), csinh(), ctanh(), exp_test(), gethex(), main(), rvOK(), strtod(), strtodg(), strtodI(), strtof(), strtoId(), strtoIdd(), strtoIf(), strtoIg(), strtoIQ(), strtoIx(), strtoIxL(), strtopd(), strtopdd(), strtopf(), strtopQ(), strtopx(), strtopxL(), strtord(), strtordd(), strtorf(), strtorQ(), strtorx(), strtorxL(), ULtod(), ULtodd(), ULtof(), ULtoQ(), ULtox(), and ULtoxL().
| OLM_DLLEXPORT double exp2 | ( | double | ) |
References GET_HIGH_WORD, GET_LOW_WORD, huge, INSERT_WORDS, k, P1, P2, P3, P4, P5, r, redux, STRICT_ASSIGN, t, tbl, TBLBITS, TBLSIZE, twom1000, and z.
Referenced by _etoa(), exp2_test(), and exp2l().

| OLM_DLLEXPORT float exp2f | ( | float | ) |
| OLM_DLLEXPORT long double exp2l | ( | long double | ) |
| OLM_DLLEXPORT float expf | ( | float | ) |
| OLM_DLLEXPORT long double expl | ( | long double | ) |
| OLM_DLLEXPORT double expm1 | ( | double | ) |
References IEEEl2bits::e, GET_HIGH_WORD, GET_LOW_WORD, huge, INSERT_WORDS, invln2, k, ln2_hi, ln2_lo, low, o_threshold, one, Q1, Q2, Q3, Q4, Q5, r1, SET_HIGH_WORD, STRICT_ASSIGN, t, and tiny.
Referenced by __ieee754_cosh(), __ieee754_sinh(), expm1_test(), and tanh().

| OLM_DLLEXPORT float expm1f | ( | float | ) |
References IEEEl2bits::e, GET_FLOAT_WORD, huge, invln2, k, ln2_hi, ln2_lo, o_threshold, one, Q1, Q2, r1, SET_FLOAT_WORD, STRICT_ASSIGN, t, and tiny.
Referenced by __ieee754_coshf(), __ieee754_sinhf(), and tanhf().

| OLM_DLLEXPORT long double expm1l | ( | long double | ) |
| OLM_DLLEXPORT double fabs | ( | double | ) |
References GET_HIGH_WORD, high, SET_HIGH_WORD, and u.
| OLM_DLLEXPORT float fabsf | ( | float | ) |
References GET_FLOAT_WORD, SET_FLOAT_WORD, and u.
| OLM_DLLEXPORT long double fabsl | ( | long double | ) |
| OLM_DLLEXPORT double fdim | ( | double | , |
| double | |||
| ) |
Referenced by fdim_test().
| OLM_DLLEXPORT float fdimf | ( | float | , |
| float | |||
| ) |
| OLM_DLLEXPORT long double fdiml | ( | long double | , |
| long double | |||
| ) |
| OLM_DLLEXPORT double floor | ( | double | ) |
References EXTRACT_WORDS, huge, and INSERT_WORDS.
Referenced by __kernel_rem_pio2(), floor_test(), round(), and sin_pi().

| OLM_DLLEXPORT float floorf | ( | float | ) |
References GET_FLOAT_WORD, huge, and SET_FLOAT_WORD.
Referenced by roundf(), and sin_pif().

| OLM_DLLEXPORT long double floorl | ( | long double | ) |
References IEEEl2bits::e, GET_LDOUBLE_WORDS, GET_LDOUBLE_WORDS64, huge, INC_MANH, LDBL_MANT_DIG, LDBL_MAX_EXP, MANH_SIZE, SET_LDOUBLE_WORDS, SET_LDOUBLE_WORDS64, and u.
Referenced by expl(), expm1l(), lgammal_r(), powl(), reducl(), roundl(), sin_pi(), and tgammal().

| OLM_DLLEXPORT double fma | ( | double | , |
| double | , | ||
| double | |||
| ) |
References add_adjusted(), add_and_denormalize(), copysign(), DBL_MANT_DIG, DBL_MIN, dd_add(), dd_mul(), FE_DOWNWARD, FE_INEXACT, FE_TONEAREST, FE_TOWARDZERO, FE_UNDERFLOW, fegetround(), feraiseexcept(), fesetround(), frexp(), dd::hi, ilogb(), INFINITY, isfinite, isnormal, ldexp(), dd::lo, nextafter(), r, and z.
Referenced by fma_test().

| OLM_DLLEXPORT float fmaf | ( | float | , |
| float | , | ||
| float | |||
| ) |
References EXTRACT_WORDS, FE_TONEAREST, FE_TOWARDZERO, fegetround(), fesetround(), SET_LOW_WORD, and z.
| OLM_DLLEXPORT long double fmal | ( | long double | , |
| long double | , | ||
| long double | |||
| ) |
References add_adjusted(), add_and_denormalize(), copysignl(), dd_add(), dd_mul(), FE_DOWNWARD, FE_INEXACT, FE_TONEAREST, FE_TOWARDZERO, FE_UNDERFLOW, fegetround(), feraiseexcept(), fesetround(), frexpl(), dd::hi, ilogbl(), INFINITY, isfinite, isnormal, LDBL_MANT_DIG, LDBL_MIN, ldexpl(), dd::lo, nextafterl(), r, and z.
| OLM_DLLEXPORT double fmax | ( | double | , |
| double | |||
| ) |
References IEEEd2bits::bits, and u.
Referenced by fmax_test().

| OLM_DLLEXPORT float fmaxf | ( | float | , |
| float | |||
| ) |
References IEEEf2bits::bits, and u.
| OLM_DLLEXPORT long double fmaxl | ( | long double | , |
| long double | |||
| ) |
References IEEEl2bits::bits, mask_nbit_l, and u.
| OLM_DLLEXPORT double fmin | ( | double | , |
| double | |||
| ) |
References IEEEd2bits::bits, and u.
Referenced by fmin_test().

| OLM_DLLEXPORT float fminf | ( | float | , |
| float | |||
| ) |
References IEEEf2bits::bits, and u.
| OLM_DLLEXPORT long double fminl | ( | long double | , |
| long double | |||
| ) |
References IEEEl2bits::bits, mask_nbit_l, and u.
| OLM_DLLEXPORT double fmod | ( | double | , |
| double | |||
| ) |
Referenced by fmod_test().
| OLM_DLLEXPORT float fmodf | ( | float | , |
| float | |||
| ) |
| OLM_DLLEXPORT long double fmodl | ( | long double | , |
| long double | |||
| ) |
References BIAS, IEEEl2bits::bits, IEEEl2bits::e, GET_LDOUBLE_WORDS64, HFRAC_BITS, LDBL_MAX_EXP, LDBL_MIN_EXP, LDBL_NBIT, MANL_SHIFT, n, one, p, SET_LDOUBLE_WORDS64, SET_NBIT, and Zero.
| OLM_DLLEXPORT double frexp | ( | double | , |
| int * | |||
| ) |
References EXTRACT_WORDS, GET_HIGH_WORD, SET_HIGH_WORD, and two54.
Referenced by fma(), and frexp_test().

| OLM_DLLEXPORT float frexpf | ( | float | , |
| int * | |||
| ) |
References GET_FLOAT_WORD, SET_FLOAT_WORD, and two25.
| OLM_DLLEXPORT long double frexpl | ( | long double | value, |
| int * | |||
| ) |
| OLM_DLLEXPORT double hypot | ( | double | , |
| double | |||
| ) |
Referenced by cabs(), csqrt(), csqrtf(), hypot_test(), and main().
| OLM_DLLEXPORT float hypotf | ( | float | , |
| float | |||
| ) |
Referenced by cabsf().
| OLM_DLLEXPORT long double hypotl | ( | long double | , |
| long double | |||
| ) |
References a, b, IEEEl2bits::bits, DESW, IEEEl2bits::e, ESW, fabsl(), GET_HIGH_WORD, GET_LDBL_MAN, GET_LDOUBLE_EXP, GET_LDOUBLE_LSW64, GET_LDOUBLE_MSW, GET_LDOUBLE_MSW64, GET_LDOUBLE_WORDS, high, k, LDBL_NBIT, low, MANT_DIG, MAX_EXP, SET_HIGH_WORD, SET_LDOUBLE_EXP, SET_LDOUBLE_MSW64, SET_LDOUBLE_WORDS, sqrtl(), t1, t2, and w.
Referenced by cabsl(), and csqrtl().

| OLM_DLLEXPORT int ilogb | ( | double | ) |
References EXTRACT_WORDS, FP_ILOGB0, FP_ILOGBNAN, and INT_MAX.
Referenced by check_float_internal(), fma(), and ilogb_test().

| OLM_DLLEXPORT int ilogbf | ( | float | ) |
References FP_ILOGB0, FP_ILOGBNAN, GET_FLOAT_WORD, and INT_MAX.
| OLM_DLLEXPORT int ilogbl | ( | long double | ) |
References b, FP_ILOGB0, FP_ILOGBNAN, INT_MAX, LDBL_MANH_SIZE, LDBL_MANL_SIZE, LDBL_MAX_EXP, LDBL_MIN_EXP, and u.
Referenced by fmal().

| OLM_DLLEXPORT int() isinf | ( | double | ) |
References IEEEd2bits::d, and u.
| OLM_DLLEXPORT int() isnan | ( | double | ) |
References IEEEd2bits::d, and u.
| int isopenlibm | ( | void | ) |
| OLM_DLLEXPORT double ldexp | ( | double | , |
| int | |||
| ) |
Referenced by add_and_denormalize(), check_float_internal(), fma(), and ldexp_test().
| OLM_DLLEXPORT float ldexpf | ( | float | , |
| int | |||
| ) |
| OLM_DLLEXPORT long double ldexpl | ( | long double | , |
| int | |||
| ) |
| OLM_DLLEXPORT double lgamma | ( | double | ) |
Referenced by lgamma_test().
| OLM_DLLEXPORT float lgammaf | ( | float | ) |
| OLM_DLLEXPORT long double lgammal | ( | long double | ) |
References lgammal_r(), and signgam.
Referenced by lgammal_r(), and tgammal().

| OLM_DLLEXPORT long long llrint | ( | double | ) |
Referenced by llrint_test(), and llround_test().
| OLM_DLLEXPORT long long llrintf | ( | float | ) |
| OLM_DLLEXPORT long long llrintl | ( | long double | ) |
| OLM_DLLEXPORT long long llround | ( | double | ) |
Referenced by llround_test().
| OLM_DLLEXPORT long long llroundf | ( | float | ) |
| OLM_DLLEXPORT long long llroundl | ( | long double | ) |
| OLM_DLLEXPORT double log | ( | double | ) |
Referenced by catan(), clog(), cpow(), log_test(), and main().
| OLM_DLLEXPORT double log10 | ( | double | ) |
Referenced by log10_test(), and main().
| OLM_DLLEXPORT float log10f | ( | float | ) |
| OLM_DLLEXPORT long double log10l | ( | long double | ) |
References __p1evll(), __polevll(), deval(), IEEEl2bits::e, frexpl(), GET_LDOUBLE_WORDS64, INFINITY, isnan, L102A, L102B, L10EA, L10EB, ldexpl(), neval(), P, Q, R, S, SQRTH, and z.
| OLM_DLLEXPORT double log1p | ( | double | ) |
References GET_HIGH_WORD, k, ln2_hi, ln2_lo, Lp1, Lp2, Lp3, Lp4, Lp5, Lp6, Lp7, R, s, SET_HIGH_WORD, STRICT_ASSIGN, two54, u, z, and zero.
Referenced by __ieee754_acosh(), __ieee754_atanh(), asinh(), and log1p_test().

| OLM_DLLEXPORT float log1pf | ( | float | ) |
References GET_FLOAT_WORD, k, ln2_hi, ln2_lo, Lp1, Lp2, Lp3, Lp4, Lp5, Lp6, Lp7, R, s, SET_FLOAT_WORD, STRICT_ASSIGN, two25, u, z, and zero.
Referenced by __ieee754_acoshf(), __ieee754_atanhf(), and asinhf().

| OLM_DLLEXPORT long double log1pl | ( | long double | ) |
References __p1evll(), __polevll(), C1, C2, IEEEl2bits::e, frexpl(), INFINITY, isnan, NAN, P, P0, P1, P10, P11, P12, P2, P3, P4, P5, P6, P7, P8, P9, Q, Q0, Q1, Q10, Q11, Q2, Q3, Q4, Q5, Q6, Q7, Q8, Q9, r, R, R0, R1, R2, R3, R4, R5, s, S, S0, S1, S2, S3, S4, S5, SQRTH, sqrth, u, z, and zero.
Referenced by acoshl(), asinhl(), and atanhl().

| OLM_DLLEXPORT double log2 | ( | double | ) |
Referenced by log2_test().
| OLM_DLLEXPORT float log2f | ( | float | ) |
| OLM_DLLEXPORT long double log2l | ( | long double | ) |
References __p1evll(), __polevll(), deval(), IEEEl2bits::e, frexpl(), GET_LDOUBLE_WORDS64, INFINITY, isnan, ldexpl(), LOG2EA, NAN, neval(), P, Q, R, S, SQRTH, and z.
| OLM_DLLEXPORT double logb | ( | double | ) |
References EXTRACT_WORDS, fabs(), GET_HIGH_WORD, and two54.
Referenced by logb_test().

| OLM_DLLEXPORT float logbf | ( | float | ) |
References fabsf(), GET_FLOAT_WORD, and two25.
| OLM_DLLEXPORT long double logbl | ( | long double | ) |
References b, LDBL_MANH_SIZE, LDBL_MANL_SIZE, LDBL_MAX_EXP, LDBL_MIN_EXP, and u.
| OLM_DLLEXPORT float logf | ( | float | ) |
| OLM_DLLEXPORT long double logl | ( | long double | ) |
References __p1evll(), __polevll(), C1, C2, IEEEl2bits::e, frexpl(), INFINITY, isnan, k, l10, l11, l12, l13, l14, l15, l3, l4, l5, l6, l7, l8, l9, ldexpl(), ln2a, ln2b, logtbl, NAN, P, Q, R, S, SQRTH, t, u, w, z, and ZERO.
Referenced by acoshl(), asinhl(), catanl(), clogl(), cpowl(), and lgammal_r().

| OLM_DLLEXPORT long lrint | ( | double | ) |
Referenced by lrint_test().
| OLM_DLLEXPORT long lrintf | ( | float | ) |
| OLM_DLLEXPORT long lrintl | ( | long double | ) |
| OLM_DLLEXPORT long lround | ( | double | ) |
Referenced by lround_test().
| OLM_DLLEXPORT long lroundf | ( | float | ) |
| OLM_DLLEXPORT long lroundl | ( | long double | ) |
| OLM_DLLEXPORT double modf | ( | double | , |
| double * | |||
| ) |
References EXTRACT_WORDS, GET_HIGH_WORD, high, INSERT_WORDS, and one.
Referenced by modf_test().

| OLM_DLLEXPORT float modff | ( | float | , |
| float * | |||
| ) |
References GET_FLOAT_WORD, one, and SET_FLOAT_WORD.
| OLM_DLLEXPORT long double modfl | ( | long double | , |
| long double * | |||
| ) |
References IEEEl2bits::bits, IEEEl2bits::e, GET_LDOUBLE_WORDS, GET_LDOUBLE_WORDS64, GETFRAC, HIBITS, LDBL_MANT_DIG, LDBL_MAX_EXP, one, SET_LDOUBLE_WORDS, SET_LDOUBLE_WORDS64, and zero.
| OLM_DLLEXPORT double nan | ( | const char * | ) |
References __scan_nan(), IEEEl2bits::bits, s, and u.
| OLM_DLLEXPORT float nanf | ( | const char * | ) |
References __scan_nan(), s, and u.
| OLM_DLLEXPORT long double nanl | ( | const char * | ) |
References __scan_nan(), IEEEl2bits::bits, s, and u.
| OLM_DLLEXPORT double nearbyint | ( | double | ) |
Referenced by nearbyint_test().
| OLM_DLLEXPORT float nearbyintf | ( | float | ) |
| OLM_DLLEXPORT long double nearbyintl | ( | long double | ) |
| OLM_DLLEXPORT double nextafter | ( | double | , |
| double | |||
| ) |
References EXTRACT_WORDS, INSERT_WORDS, and t.
Referenced by fma(), and nextafter_test().

| OLM_DLLEXPORT float nextafterf | ( | float | , |
| float | |||
| ) |
References GET_FLOAT_WORD, SET_FLOAT_WORD, and t.
| OLM_DLLEXPORT long double nextafterl | ( | long double | , |
| long double | |||
| ) |
References IEEEl2bits::bits, IEEEl2bits::e, GET_LDOUBLE_WORDS, GET_LDOUBLE_WORDS64, LDBL_NBIT, mask_nbit_l, SET_LDOUBLE_WORDS, SET_LDOUBLE_WORDS64, t, and u.
Referenced by add_adjusted(), add_and_denormalize(), and fmal().

| OLM_DLLEXPORT double nexttoward | ( | double | , |
| long double | |||
| ) |
References IEEEl2bits::bits, IEEEl2bits::e, EXTRACT_WORDS, GET_LDOUBLE_WORDS, GET_LDOUBLE_WORDS64, INSERT_WORDS, LDBL_NBIT, t, and u.
| OLM_DLLEXPORT float nexttowardf | ( | float | , |
| long double | |||
| ) |
References GET_FLOAT_WORD, GET_LDOUBLE_WORDS, GET_LDOUBLE_WORDS64, SET_FLOAT_WORD, and u.
| OLM_DLLEXPORT long double nexttowardl | ( | long double | , |
| long double | |||
| ) |
| OLM_DLLEXPORT double pow | ( | double | , |
| double | |||
| ) |
Referenced by cpow(), main(), and pow_test().
| OLM_DLLEXPORT float powf | ( | float | , |
| float | |||
| ) |
Referenced by cpowf().
| OLM_DLLEXPORT long double powl | ( | long double | , |
| long double | |||
| ) |
References __p1evll(), __polevll(), bp, cp, cp_h, cp_l, douba, doubb, dp_h, dp_l, IEEEl2bits::e, F, Fa, fabsl(), Fb, floorl(), frexpl(), G, Ga, Gb, H, Ha, Hb, huge, INFINITY, isfinite, isnan, k, LD, LDBL_MAX, ldexpl(), lg2, lg2_h, lg2_l, LN, LNXT, LOG2EA, MEXP, MNEXP, n, NXT, one, ovt, p, P, ieee_quad_shape_type::parts32, PD, PN, powil(), Q, r, R, reducl(), s, s2, scalbnl(), signbit, sqrtl(), t, t1, t2, tiny, two, two113, twom10000, u, ieee_quad_shape_type::value, w, ya, yb, z, and zero.
Referenced by cpowl(), and stirf().

| OLM_DLLEXPORT double remainder | ( | double | , |
| double | |||
| ) |
Referenced by remainder_test().
| OLM_DLLEXPORT float remainderf | ( | float | , |
| float | |||
| ) |
| OLM_DLLEXPORT long double remainderl | ( | long double | , |
| long double | |||
| ) |
References remquol().
| OLM_DLLEXPORT double remquo | ( | double | , |
| double | , | ||
| int * | |||
| ) |
References EXTRACT_WORDS, fabs(), GET_HIGH_WORD, INSERT_WORDS, n, SET_HIGH_WORD, and Zero.
Referenced by remquo_test().

| OLM_DLLEXPORT float remquof | ( | float | , |
| float | , | ||
| int * | |||
| ) |
References fabsf(), GET_FLOAT_WORD, n, SET_FLOAT_WORD, and Zero.
| OLM_DLLEXPORT long double remquol | ( | long double | , |
| long double | , | ||
| int * | |||
| ) |
References BIAS, IEEEl2bits::bits, IEEEl2bits::e, fabsl(), GET_LDOUBLE_EXP, GET_LDOUBLE_MSW64, GET_LDOUBLE_WORDS, GET_LDOUBLE_WORDS64, HFRAC_BITS, LDBL_MAX_EXP, LDBL_MIN, LDBL_MIN_EXP, LDBL_NBIT, MANL_SHIFT, n, p, SET_LDOUBLE_EXP, SET_LDOUBLE_MSW64, SET_LDOUBLE_WORDS, SET_LDOUBLE_WORDS64, SET_NBIT, and Zero.
Referenced by remainderl().

| OLM_DLLEXPORT double rint | ( | double | ) |
References EXTRACT_WORDS, GET_HIGH_WORD, INSERT_WORDS, SET_HIGH_WORD, STRICT_ASSIGN, t, TWO52, and w.
Referenced by rint_test().

| OLM_DLLEXPORT float rintf | ( | float | ) |
References GET_FLOAT_WORD, SET_FLOAT_WORD, STRICT_ASSIGN, t, TWO23, and w.
| OLM_DLLEXPORT long double rintl | ( | long double | ) |
References BIAS, LDBL_MANT_DIG, LDBL_MAX_EXP, shift, u, and zero.
Referenced by tgammal().

| OLM_DLLEXPORT double round | ( | double | ) |
References floor(), GET_HIGH_WORD, and t.
Referenced by round_test().

| OLM_DLLEXPORT float roundf | ( | float | ) |
| OLM_DLLEXPORT long double roundl | ( | long double | ) |
| OLM_DLLEXPORT double scalbln | ( | double | , |
| long | |||
| ) |
References INT_MAX, INT_MIN, n, and scalbn().
Referenced by scalbln_test().

| OLM_DLLEXPORT float scalblnf | ( | float | , |
| long | |||
| ) |
| OLM_DLLEXPORT long double scalblnl | ( | long double | , |
| long | |||
| ) |
| OLM_DLLEXPORT double scalbn | ( | double | , |
| int | |||
| ) |
References copysign(), EXTRACT_WORDS, GET_HIGH_WORD, huge, k, n, SET_HIGH_WORD, tiny, two54, and twom54.
Referenced by __exp__D(), __ieee754_pow(), __kernel_rem_pio2(), scalbln(), and scalbn_test().

| OLM_DLLEXPORT float scalbnf | ( | float | , |
| int | |||
| ) |
References copysignf(), GET_FLOAT_WORD, huge, k, n, SET_FLOAT_WORD, tiny, two25, and twom25.
Referenced by __ieee754_powf(), and scalblnf().

| OLM_DLLEXPORT long double scalbnl | ( | long double | , |
| int | |||
| ) |
References copysign(), copysignl(), huge, k, n, p, tiny, and u.
Referenced by powl().

| OLM_DLLEXPORT double sin | ( | double | ) |
References __ieee754_rem_pio2(), __kernel_cos(), __kernel_sin(), GET_HIGH_WORD, n, and z.
Referenced by __ieee754_j0(), __ieee754_j1(), __ieee754_jn(), __ieee754_y0(), __ieee754_y1(), __ieee754_yn(), __ldexp_cexp(), ccos(), ccosh(), cexp(), cpow(), csin(), csinh(), ctan(), ctanh(), main(), neg_gam(), and sin_test().

| OLM_DLLEXPORT float sinf | ( | float | ) |
References __ieee754_rem_pio2f(), __kernel_cosdf(), __kernel_sindf(), GET_FLOAT_WORD, n, s1pio2, s2pio2, s3pio2, and s4pio2.
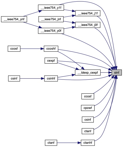
Referenced by __ieee754_j0f(), __ieee754_j1f(), __ieee754_y0f(), __ieee754_y1f(), __ldexp_cexpf(), ccosf(), ccoshf(), cexpf(), cpowf(), csinf(), csinhf(), ctanf(), and ctanhf().

| OLM_DLLEXPORT double sinh | ( | double | ) |
| OLM_DLLEXPORT float sinhf | ( | float | ) |
| OLM_DLLEXPORT long double sinhl | ( | long double | ) |
| OLM_DLLEXPORT long double sinl | ( | long double | ) |
References __ieee754_rem_pio2l(), __kernel_cosl(), __kernel_sinl(), s, and z.
Referenced by ccoshl(), ccosl(), cexpl(), cpowl(), csinhl(), csinl(), ctanhl(), ctanl(), lgammal_r(), sin_pi(), sincosl(), and tgammal().

| OLM_DLLEXPORT double sqrt | ( | double | ) |
| OLM_DLLEXPORT float sqrtf | ( | float | ) |
Referenced by __ieee754_acosf(), __ieee754_j0f(), __ieee754_j1f(), __ieee754_y0f(), __ieee754_y1f(), and ctanhf().
| OLM_DLLEXPORT long double sqrtl | ( | long double | ) |
References dec(), FE_INEXACT, FE_TONEAREST, FE_TOWARDZERO, FE_UPWARD, feclearexcept(), fegetround(), feholdexcept(), fesetenv(), fesetround(), fetestexcept(), feupdateenv(), inc(), k, LDBL_MAX_EXP, r, sqrt(), and u.
Referenced by acoshl(), acosl(), asinhl(), asinl(), csqrtl(), hypotl(), and powl().

| OLM_DLLEXPORT double tan | ( | double | ) |
References __ieee754_rem_pio2(), __kernel_tan(), GET_HIGH_WORD, n, and z.
Referenced by ctanh(), main(), and tan_test().

| OLM_DLLEXPORT float tanf | ( | float | ) |
References __ieee754_rem_pio2f(), __kernel_tandf(), GET_FLOAT_WORD, n, t1pio2, t2pio2, t3pio2, and t4pio2.
Referenced by ctanhf().

| OLM_DLLEXPORT double tanh | ( | double | ) |
References expm1(), fabs(), GET_HIGH_WORD, huge, one, t, tiny, two, and z.
Referenced by tanh_test().

| OLM_DLLEXPORT float tanhf | ( | float | ) |
| OLM_DLLEXPORT long double tanhl | ( | long double | ) |
| OLM_DLLEXPORT long double tanl | ( | long double | ) |
References __ieee754_rem_pio2l(), __kernel_tanl(), s, and z.
| OLM_DLLEXPORT double tgamma | ( | double | ) |
References __exp__D(), isfinite, isgreater, isgreaterequal, large_gam(), LEFT, neg_gam(), one, small_gam(), smaller_gam(), tiny, u, x0, and zero.
Referenced by neg_gam(), tgamma_test(), and tgammaf().

| OLM_DLLEXPORT float tgammaf | ( | float | ) |
References tgamma().
| OLM_DLLEXPORT long double tgammal | ( | long double | ) |
| OLM_DLLEXPORT double trunc | ( | double | ) |
References EXTRACT_WORDS, huge, and INSERT_WORDS.
Referenced by rvOK(), and trunc_test().

| OLM_DLLEXPORT float truncf | ( | float | ) |
References F, GET_FLOAT_WORD, huge, and SET_FLOAT_WORD.
| OLM_DLLEXPORT long double truncl | ( | long double | ) |
References IEEEl2bits::e, GET_LDOUBLE_WORDS, GET_LDOUBLE_WORDS64, huge, LDBL_MANT_DIG, LDBL_MAX_EXP, MANH_SIZE, SET_LDOUBLE_WORDS, SET_LDOUBLE_WORDS64, u, and zero.
| const union __infinity_un __infinity |
| const union __nan_un __nan |
1.8.15