|
Embedded Artistry Framework
Embedded Systems C++ Framework
|

Functions | |
| OLM_DLLEXPORT float | sinf (float x) |
Variables | |
| static const double | s1pio2 = 1*M_PI_2 |
| static const double | s2pio2 = 2*M_PI_2 |
| static const double | s3pio2 = 3*M_PI_2 |
| static const double | s4pio2 = 4*M_PI_2 |
| OLM_DLLEXPORT float sinf | ( | float | x | ) |
References __ieee754_rem_pio2f(), __kernel_cosdf(), __kernel_sindf(), GET_FLOAT_WORD, n, s1pio2, s2pio2, s3pio2, and s4pio2.
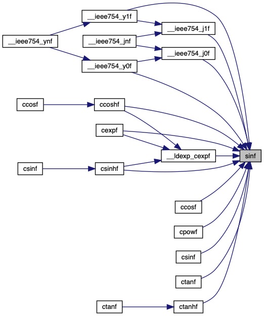
Referenced by __ieee754_j0f(), __ieee754_j1f(), __ieee754_y0f(), __ieee754_y1f(), __ldexp_cexpf(), ccosf(), ccoshf(), cexpf(), cpowf(), csinf(), csinhf(), ctanf(), and ctanhf().

|
static |
Referenced by sinf().
|
static |
Referenced by sinf().
|
static |
Referenced by sinf().
|
static |
Referenced by sinf().
1.8.15