Embedded Artistry Framework
Embedded Systems C++ Framework
Classes | Namespaces | Typedefs
instance_list.hpp File Reference
#include <etl/list.h>
#include <etl/vector.h>
#include <list>
#include <string>
#include <type_safe/optional_ref.hpp>
#include <vector>
Include dependency graph for instance_list.hpp:
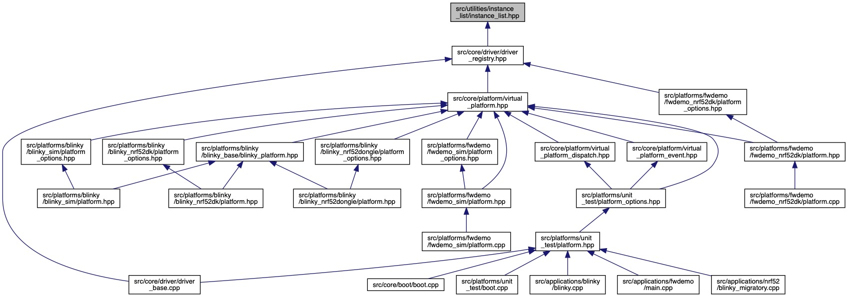
This graph shows which files directly or indirectly include this file:

Classes

struct  embutil::InstanceElem< TTrackedClass, TKey >
 Helper struct which is used to store Key/Value pairs in the InstanceList. More...
 
class  embutil::InstanceList< TTrackedClass, TKey, TContainer, TSize >
 Generic InstanceList template container. More...
 

Namespaces

 embutil
 Embedded framework utility functions and classes.
 

Typedefs

template<class TTrackedClass , typename TKey = const char*, class TContainer = std::list<InstanceElem<TTrackedClass, TKey>>>
using embutil::DynamicInstanceList = InstanceList< TTrackedClass, TKey, TContainer >
 Template class to track instances of class-type things (dynamic memory variant) More...
 
template<class TTrackedClass , const size_t TSize = 32, typename TKey = const char*, class TContainer = etl::list<InstanceElem<TTrackedClass, TKey>, TSize>>
using embutil::StaticInstanceList = InstanceList< TTrackedClass, TKey, TContainer, TSize >
 Template class to track instances of class-type things (static memory variant) More...