|
Embedded Artistry Framework
Embedded Systems C++ Framework
|
#include <chrono>#include <cstdint>

Namespaces | |
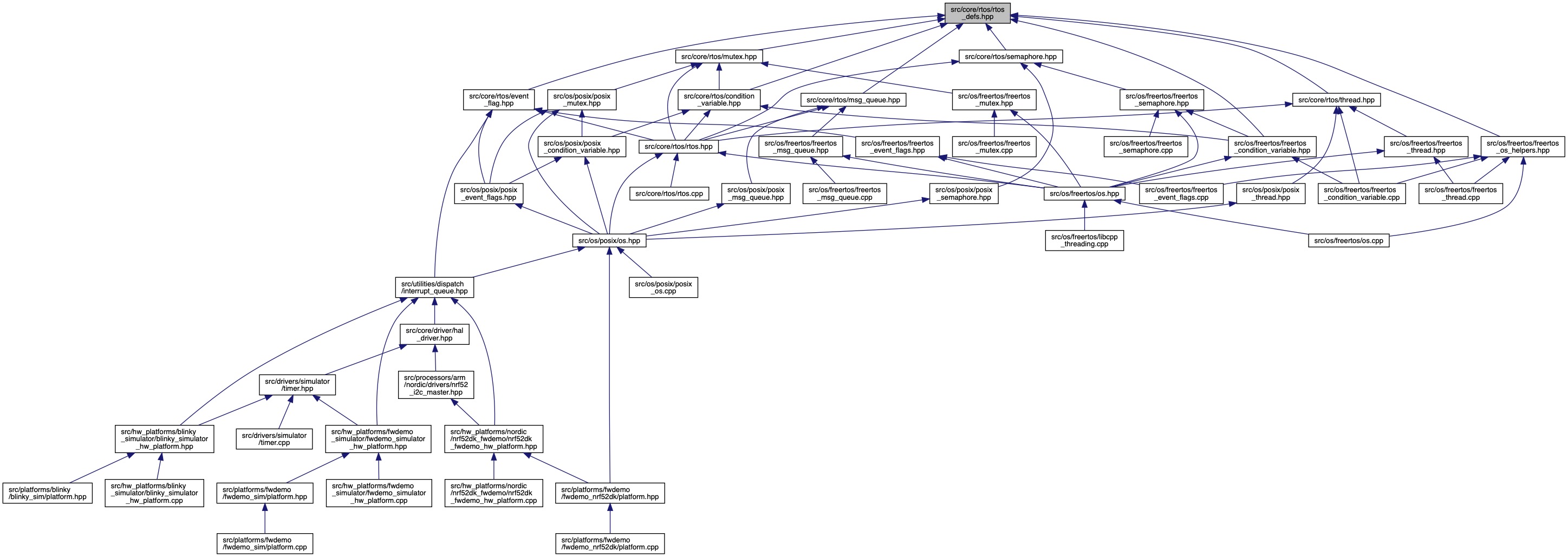
| embvm | |
| Embedded framework core interfaces, classes, and definitions. | |
| embvm::tls | |
| Thread Local Storage types. | |
| embvm::once | |
| embvm::cv | |
| Condition Variable types and definitions. | |
| embvm::eventflag | |
| Event flag types and definitions. | |
| embvm::mutex | |
| Mutex types and definitions. | |
| embvm::semaphore | |
| Semaphore types and definitions. | |
| embvm::thread | |
| Thread types and definitions. | |
| embvm::msgqueue | |
| Message queue types and definitions. | |
Typedefs | |
| using | embvm::tls::handle_t = uintptr_t |
| Generic storage for Thread Local Storage handles. More... | |
| using | embvm::once::handle_t = uint32_t |
| Generic storage for Thread Once handles. More... | |
| using | embvm::os_timeout_t = std::chrono::duration< uint64_t, std::nano > |
| Timeout type used for OS-related functions. More... | |
| using | embvm::cv::handle_t = uintptr_t |
| Generic storage for CV handles. More... | |
| using | embvm::eventflag::handle_t = uintptr_t |
| Generic storage for Event Group handles. More... | |
| using | embvm::eventflag::flag_t = uint32_t |
| Underlying storage type for the event flag group. More... | |
| using | embvm::mutex::handle_t = uintptr_t |
| Generic type for mutex handles. More... | |
| using | embvm::semaphore::count_t = int32_t |
| Type used to store the semaphore count. More... | |
| using | embvm::semaphore::handle_t = uintptr_t |
| Generic type for semaphore handles. More... | |
| using | embvm::thread::handle_t = uintptr_t |
| Generic type for thread handles. More... | |
| using | embvm::thread::input_t = void * |
| Thread function's input data type. More... | |
| using | embvm::thread::func_t = void(*)(input_t) |
| Thread function prototype. More... | |
| using | embvm::msgqueue::handle_t = uintptr_t |
| Generic storage for Message Queue handles. More... | |
Variables | |
| constexpr os_timeout_t | embvm::OS_WAIT_FOREVER = os_timeout_t{UINT64_C(-1)} |
| Create a WAIT_FOREVER alias which can be used. More... | |
1.8.15